gopay钱包

全国人民代表大会常务委员会关于授权国务院在自由贸易试验区暂时调整适用有关法律规定的决定

来源:本网 发布时间:2019-11-08 14:35
gopay钱包相关的文章:

    (2019年10月26日第十三届全国人民代表大会常务委员会第十四次会议通过) 
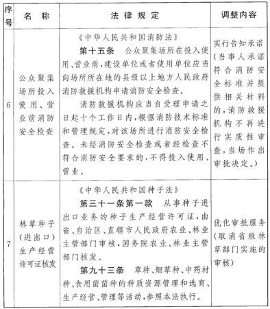
  为进一步优化营商环境,激发市场活力和社会创造力,加快政府职能转变,第十三届全国人民代表大会常务委员会第十四次会议决定:授权国务院在自由贸易试验区内,暂时调整适用《中华人民共和国对外贸易法》《中华人民共和国道路交通安全法》《中华人民共和国消防法》《中华人民共和国食品安全法》《中华人民共和国海关法》《中华人民共和国种子法》的有关规定(目录附后)。上述调整在三年内试行。对实践证明可行的,国务院应当提出修改有关法律的意见;对实践证明不宜调整的,在试点期满后恢复施行有关法律规定。 
  本决定自2019年12月1日起施行。

 

点击进入下一页点击进入下一页点击进入下一页

附件下载:
相关链接:

扫一扫在手机上查看当前页面